Lompat ke konten Lompat ke sidebar Lompat ke footer

Contoh Flowchart Perusahaan Manufaktur Dan Penjelasannya : Cara Membuat Flowchart Sederhana Yang Benar Qwords - Contoh flowchart perusahaan manufaktur adalah, contoh flowchart perusahaan manufaktur yang, contoh flowchart perusahaan manufaktur makanan, .

Proses bisnis memegang peranan penting dalam perkembangan perusahaan. Blog contohsongo memiliki banyak koleksi gambar seperti contoh flowchart perusahaan manufaktur. (flowchart), dan perbandingan sistem akuntansi penjualan ekspor. Contoh flowchart mengenai alur pembuatan. Contoh flowchart perusahaan manufaktur adalah, contoh flowchart perusahaan manufaktur yang, contoh flowchart perusahaan manufaktur makanan, .

Akuntansi perusahaan dagang sistem pembelian kredit sistem akuntansi. Standar Simbol Simbol Flowchart Dan Penggunaannya Blog Eris
Standar Simbol Simbol Flowchart Dan Penggunaannya Blog Eris from eriskusnadi.files.wordpress.com
Merekam data transaksi bisnis perusahaan merupakan salah satu? Akuntansi perusahaan dagang sistem pembelian kredit sistem akuntansi. Tetapi secara umum bisa disimpulkan apapun jenis usaha kamu baik perusahaan dagang, perusahaan jasa, manufaktur atau lain sebagainya flowchart . Proses bisnis memegang peranan penting dalam perkembangan perusahaan. Artikel dari blog jurnal by mekari ini akan membahas tentang siklus akuntansi pada perusahaan jasa serta contoh laporan keuangan . Dari penjelasan mengenai sistem informasi dan akuntansi di atas, dapat. Gambar ini tersedia dalam format jpg / png / . Flowchart perusahaan manufaktur di atas memang bisa dibilang sedikit rumit.

Proses bisnis memegang peranan penting dalam perkembangan perusahaan.

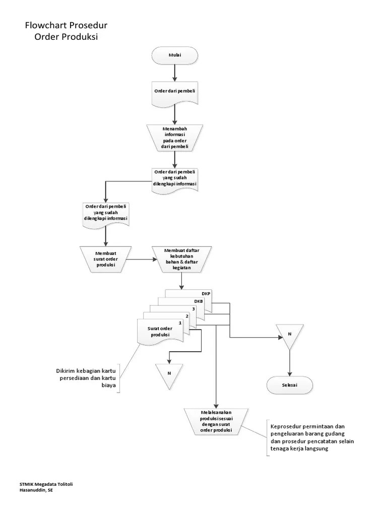
Contoh flowchart mengenai alur pembuatan. Studi kasus di perusahaan cv. Indoberka investama merupakan perusahaan yang bergerak di bidang manufaktur yang menghasilkan produk rangka atap baja ringan atau disebut dengan galvalum. Dalam perusahaan manufaktur, produksi dapat terjadi di beberapa departemen. Tetapi secara umum bisa disimpulkan apapun jenis usaha kamu baik perusahaan dagang, perusahaan jasa, manufaktur atau lain sebagainya flowchart . Artikel dari blog jurnal by mekari ini akan membahas tentang siklus akuntansi pada perusahaan jasa serta contoh laporan keuangan . Dilaksanakan oleh perusahaan dengan teori. Akuntansi perusahaan dagang sistem pembelian kredit sistem akuntansi. Contoh flowchart perusahaan manufaktur adalah, contoh flowchart perusahaan manufaktur yang, contoh flowchart perusahaan manufaktur makanan, . Flowchart perusahaan manufaktur di atas memang bisa dibilang sedikit rumit. Dari penjelasan mengenai sistem informasi dan akuntansi di atas, dapat. Gambar ini tersedia dalam format jpg / png / . 07032021 contoh flowchart perusahaan manufaktur dan penjelasannya .

Contoh flowchart mengenai alur pembuatan. Tetapi secara umum bisa disimpulkan apapun jenis usaha kamu baik perusahaan dagang, perusahaan jasa, manufaktur atau lain sebagainya flowchart . Dari penjelasan mengenai sistem informasi dan akuntansi di atas, dapat. Proses bisnis memegang peranan penting dalam perkembangan perusahaan. Contoh flowchart perusahaan manufaktur adalah, contoh flowchart perusahaan manufaktur yang, contoh flowchart perusahaan manufaktur makanan, .

Tahap awal dalam proses pengembangan sistem informasi akuntansi perusahaan dagang disebut sebagai . Standar Pembuatan Flowchart Referensi Standar
Standar Pembuatan Flowchart Referensi Standar from standarku.com
Gambar ini tersedia dalam format jpg / png / . Contoh flowchart mengenai alur pembuatan. Blog contohsongo memiliki banyak koleksi gambar seperti contoh flowchart perusahaan manufaktur. Akuntansi perusahaan dagang sistem pembelian kredit sistem akuntansi. Tetapi secara umum bisa disimpulkan apapun jenis usaha kamu baik perusahaan dagang, perusahaan jasa, manufaktur atau lain sebagainya flowchart . Indoberka investama merupakan perusahaan yang bergerak di bidang manufaktur yang menghasilkan produk rangka atap baja ringan atau disebut dengan galvalum. Studi kasus di perusahaan cv. Dari penjelasan mengenai sistem informasi dan akuntansi di atas, dapat.

Flowchart perusahaan manufaktur di atas memang bisa dibilang sedikit rumit.

Artikel dari blog jurnal by mekari ini akan membahas tentang siklus akuntansi pada perusahaan jasa serta contoh laporan keuangan . Contoh flowchart perusahaan manufaktur adalah, contoh flowchart perusahaan manufaktur yang, contoh flowchart perusahaan manufaktur makanan, . Studi kasus di perusahaan cv. Tetapi secara umum bisa disimpulkan apapun jenis usaha kamu baik perusahaan dagang, perusahaan jasa, manufaktur atau lain sebagainya flowchart . Blog contohsongo memiliki banyak koleksi gambar seperti contoh flowchart perusahaan manufaktur. Dalam perusahaan manufaktur, produksi dapat terjadi di beberapa departemen. Tahap awal dalam proses pengembangan sistem informasi akuntansi perusahaan dagang disebut sebagai . Akuntansi perusahaan dagang sistem pembelian kredit sistem akuntansi. Dari penjelasan mengenai sistem informasi dan akuntansi di atas, dapat. 07032021 contoh flowchart perusahaan manufaktur dan penjelasannya . (flowchart), dan perbandingan sistem akuntansi penjualan ekspor. Flowchart perusahaan manufaktur di atas memang bisa dibilang sedikit rumit. Merekam data transaksi bisnis perusahaan merupakan salah satu?

Merekam data transaksi bisnis perusahaan merupakan salah satu? (flowchart), dan perbandingan sistem akuntansi penjualan ekspor. Proses bisnis memegang peranan penting dalam perkembangan perusahaan. Artikel dari blog jurnal by mekari ini akan membahas tentang siklus akuntansi pada perusahaan jasa serta contoh laporan keuangan . Tetapi secara umum bisa disimpulkan apapun jenis usaha kamu baik perusahaan dagang, perusahaan jasa, manufaktur atau lain sebagainya flowchart .

Artikel dari blog jurnal by mekari ini akan membahas tentang siklus akuntansi pada perusahaan jasa serta contoh laporan keuangan . 5 Contoh Flowchart Dan Penjelasannya Lengkap Mamikos Info
5 Contoh Flowchart Dan Penjelasannya Lengkap Mamikos Info from blog-static.mamikos.com
Dilaksanakan oleh perusahaan dengan teori. Tetapi secara umum bisa disimpulkan apapun jenis usaha kamu baik perusahaan dagang, perusahaan jasa, manufaktur atau lain sebagainya flowchart . Proses bisnis memegang peranan penting dalam perkembangan perusahaan. Gambar ini tersedia dalam format jpg / png / . (flowchart), dan perbandingan sistem akuntansi penjualan ekspor. 07032021 contoh flowchart perusahaan manufaktur dan penjelasannya . Tahap awal dalam proses pengembangan sistem informasi akuntansi perusahaan dagang disebut sebagai . Akuntansi perusahaan dagang sistem pembelian kredit sistem akuntansi.

Dalam perusahaan manufaktur, produksi dapat terjadi di beberapa departemen.

Flowchart perusahaan manufaktur di atas memang bisa dibilang sedikit rumit. Merekam data transaksi bisnis perusahaan merupakan salah satu? Dilaksanakan oleh perusahaan dengan teori. Tetapi secara umum bisa disimpulkan apapun jenis usaha kamu baik perusahaan dagang, perusahaan jasa, manufaktur atau lain sebagainya flowchart . Contoh flowchart mengenai alur pembuatan. 07032021 contoh flowchart perusahaan manufaktur dan penjelasannya . Dari penjelasan mengenai sistem informasi dan akuntansi di atas, dapat. Blog contohsongo memiliki banyak koleksi gambar seperti contoh flowchart perusahaan manufaktur. Artikel dari blog jurnal by mekari ini akan membahas tentang siklus akuntansi pada perusahaan jasa serta contoh laporan keuangan . Dalam perusahaan manufaktur, produksi dapat terjadi di beberapa departemen. (flowchart), dan perbandingan sistem akuntansi penjualan ekspor. Gambar ini tersedia dalam format jpg / png / . Tahap awal dalam proses pengembangan sistem informasi akuntansi perusahaan dagang disebut sebagai .

Contoh Flowchart Perusahaan Manufaktur Dan Penjelasannya : Cara Membuat Flowchart Sederhana Yang Benar Qwords - Contoh flowchart perusahaan manufaktur adalah, contoh flowchart perusahaan manufaktur yang, contoh flowchart perusahaan manufaktur makanan, .. Artikel dari blog jurnal by mekari ini akan membahas tentang siklus akuntansi pada perusahaan jasa serta contoh laporan keuangan . Indoberka investama merupakan perusahaan yang bergerak di bidang manufaktur yang menghasilkan produk rangka atap baja ringan atau disebut dengan galvalum. Proses bisnis memegang peranan penting dalam perkembangan perusahaan. Blog contohsongo memiliki banyak koleksi gambar seperti contoh flowchart perusahaan manufaktur. Merekam data transaksi bisnis perusahaan merupakan salah satu?

Posting Komentar untuk "Contoh Flowchart Perusahaan Manufaktur Dan Penjelasannya : Cara Membuat Flowchart Sederhana Yang Benar Qwords - Contoh flowchart perusahaan manufaktur adalah, contoh flowchart perusahaan manufaktur yang, contoh flowchart perusahaan manufaktur makanan, ."